学校首页
站点首页
本院概况
师资队伍
党建工作
教学科研
团学工作
招生就业
实验室安全
关工委
学院简介
专业设置
康复治疗技术
中医康复技术
针灸推拿
康复医学教研室
针灸推拿教研室
招生工作
就业工作
招生工作
招生工作
就业工作
当前位置:
站点首页
>>
招生就业
>>
招生工作
>> 正文
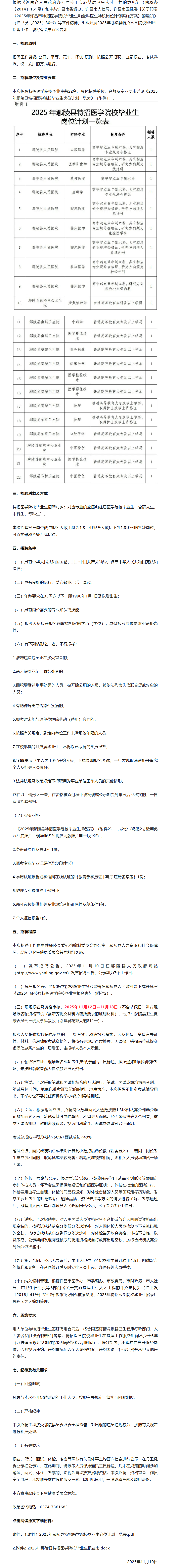
2025年鄢陵县特招医学院校毕业生招聘公告
发布时间: 2025年12月04日  浏览次数:
【关闭页面】
【返回首页】
2025年鄢陵县特招医学院校毕业生招聘公告
扫码进群
文章转自名医聘河南护士招聘,侵权删
下一条:
郑州潮河医院招聘特殊教育老师和康复治疗师若干名